标签
标签: 玻璃化冷冻 清除筛选
这项成年小鼠脑组织冷冻研究真正推进的,是“功能保留”,不是科幻式整脑复活
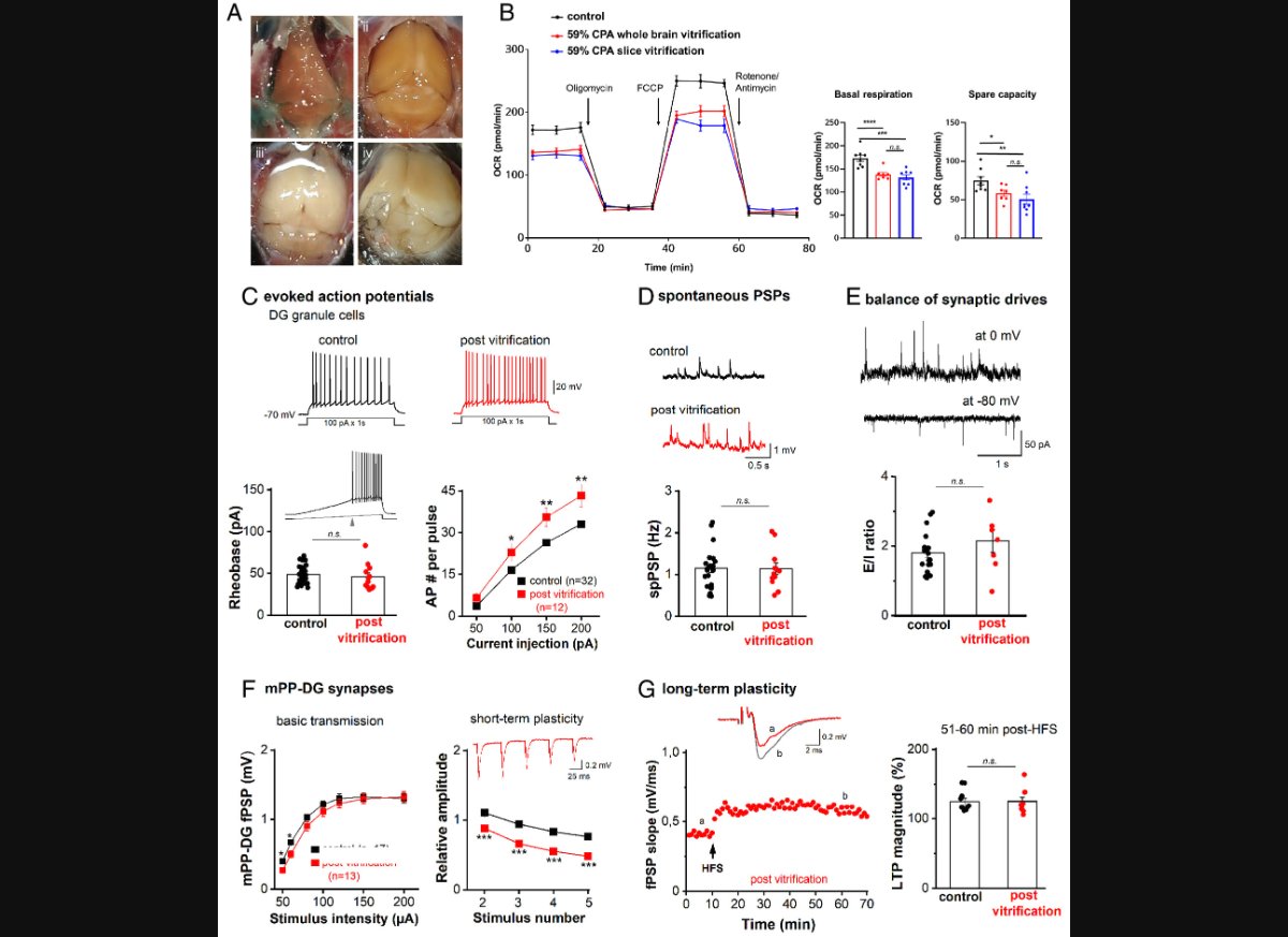
这项研究真正有分量的地方,不是“成年小鼠大脑被冷冻后恢复”这种容易被标题化的说法,而是研究人员开始把脑组织长期保存推进到了一个更接近“冻后仍保留关键神经功能”的阶段。
研究团队在 Proceedings of the National Academy of Sciences(PNAS)发表论文,报告称他们开发了一种名为 V3 的玻璃化保护剂溶液,并通过优化冷却流程,实现了成年小鼠海马脑片以及原位全脑的玻璃化冷冻保存。复温之后,样本恢复了细胞代谢,并保留了电生理活性和突触可塑性。
